某某留学教育网 欢迎您!
400-888-8888
当前位置: 首页 > 乐鱼体育官网 >> 正文

乐鱼体育- 乐鱼体育官网- APP世界杯指定平台高考倒计时两个月聪明的家长已经开始准备“双保险”

时间: 2026-04-16 | 作者: 小编

  乐鱼体育,乐鱼体育官方网站,乐鱼体育靠谱吗,乐鱼体育app,乐鱼体育官网,乐鱼体育,乐鱼体育入口,乐鱼体育官方,乐鱼官网登录,乐鱼后台,乐鱼体育网址,乐鱼体育注册2026年高考进入倒计时,孩子的模考成绩牵动着全家人的情绪。你或许在考虑一切可能性——包括留学,但又担心:高考都还没考,现在想这些是不是太早了?是不是对孩子没信心?

  其实,现在了解留学,恰恰是对孩子最负责任的表现。这不是“退路”,而是一扇你也许还没认真推开过的门。

  2025年中国出国留学人员超过57万,这其中相当一部分是高考后出国的学生。

  他们当中,有高考成绩优异、选择用高考分数直接申请海外名校的;有成绩在一本线徘徊、通过留学进入世界排名前200大学的;也有发挥失常、通过预科或国际大一实现“弯道超车”的。

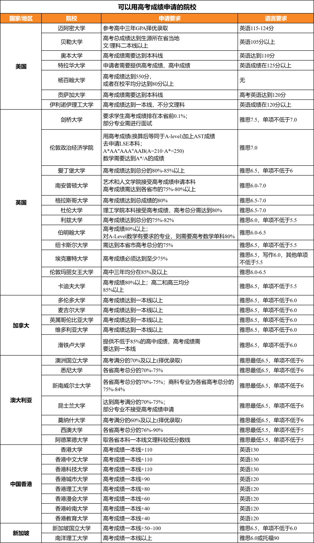
  如今,越来越多的海外知名院校认可中国高考成绩,为优秀学子提供便捷通道,大家可以用高考成绩申请海外院校,实现升学“双保险”,拥抱更广阔、更优质的全球教育资源。

  下面就为大家介绍不同国家/地区可以用高考成绩申请的院校,快快收藏起来吧~

  *以上信息仅供参考,具体申请要求及政策请务必以目标院校官网最新公布为准。

  直接申请国际院校,目前越来越多的国际院校认可国内高考成绩,常见的有国外院校有美国、英国、加拿大、澳洲、新西兰等地学校,普遍要求学生高考成绩足够优异,且语言成绩也较为优异,整体申请难度较大。

  对于平时成绩不好的学生,可以先申请国外1年预科课程,通常学习完预科课程后,考试合格后转入国外本科进行学习。

  凭借平时成绩和语言成绩申请国外本科,除非学校只接受高考成绩申请,其他均可申请,通常高三毕业后即可申请,国际大一毕业后通过减免学分直升大学本科二年级。

  常见的中外合作办学项目有4+0、3+1、2+2、1+3项目,学生先在国内修完规定年限,学习成绩合格后,然后直接转入中外合作院校大学就读,也可以实现高考后申请留学。一般预科学习费用比普通留学花费稍高。

  如果学生平时学习成绩还行,但是雅思、托福等语言成绩不达标或者没有语言成绩,可以申请国外双录取,学生会收到来自国外本科录取和语言录取通知书,需要在语言班学习,等到成绩通过后方可进入国外本科大学学习。

  如今,就已经有不少新东方前途出国学子凭借两手准备,在高考出分后申请到了不少海外知名院校,包括曼彻斯特大学、伦敦政治经济学院、多伦多大学、麦吉尔大学、南洋理工大学、香港科技大学等多所院校。

  为帮助大家更精准定位高考分数对应的海外大学层级,接下来就梳理了【各分数段高考后升读路径】及相关院校推荐,大家可以对照参考评估!

免费留学规划
快捷咨询
资深顾问一对一为您解答留学问题
电话
咨询服务电话
400-888-8888
微信
二维码
关注了解更多留学信息
QQ
推荐院校
澳洲莫纳什大学马来西亚分校 澳洲八大名校之一的莫纳什大学,其蒸蒸日上的国际声誉使它在澳洲率先成为一所国际化大学。马来西亚MONASH大学是澳洲莫纳什(才)大学的第七所分校。在澳洲维多利亚州
诺丁汉大学马来西亚分校 马来西亚国际伊大简介   马来西亚国际伊斯兰大学(International Islamic University Malaysia),简称IIUM,由马来西亚
马来西亚玛尼帕尔国际大学 马来西亚国际伊斯兰大学(International Islamic University Malaysia),简称IIUM,由马来西亚政府于1983年倡议和主办
马来西亚拉曼大学 马来西亚国际伊大简介   马来西亚国际伊斯兰大学(International Islamic University Malaysia),简称IIUM,由马来西亚
热门推荐
 教育部和微软马来西亚分公司联合利用STEM4ALL(旨在改变马来西亚的教育产业的一项倡议)在马来西亚推进STEM教育。以下是留学信息小编整理的详细内容。 
 由于大马是新兴的留学国家,不少家长和同学对留学大马存在很多困惑,当然还有很多急需要了解的问题。今天留学信息小编总结了其中*常见的10条,同学们记得了解下哟!
 首先,英语在泰国的普及率并没有马来西亚高,虽然泰国也算是一个全英文的学习环境,但是在马来西亚,不仅是学习,还有生活中都是英语环境,对英语口语的锻炼是非常好的
 近年,马来西亚作为新晋的热门留学目的地,俨然以"黑马"之势,在美国、英国、澳洲、加拿大等传统留学大国中杀出重围。而且马来西亚留学生也可以
 在海外求学一定一定要注意自身安全,虽说马来西亚治安较好,但毕竟是异国他乡,安全问题同学们一定不能懈怠。今天留学信息小编告诉大家这12条安全常识要谨记。  1